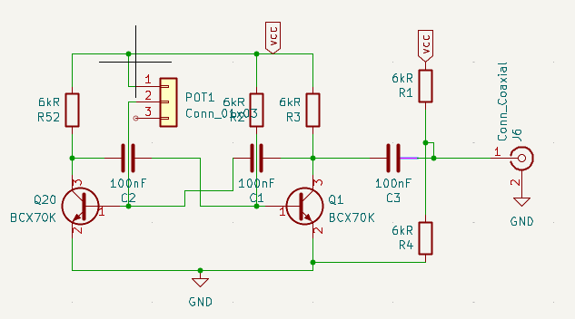
Following along from 20230305 verilog knob it would seem like a good idea to generate a variable frequency without using the fpga at all. Blindly copying a nice guide here I end up with this: It turns out that the waveform at the gate is actually a bit higher amplitude and nicer: